
Soluzioni Economiche di Successo
L'Energy Management
Il decreto legislativo D.Lgs 115/08, attuazione della direttiva 2006/32/CE, concerne l’efficienza degli usi finali dell’energia ed i sevizi energetici e affronta nei dettagli questo settore, nell’ottica di autoprodurre energia, utilizzare e gestire l'utilizzo e i consumi di fabbisogno energetico di aziende e/o privati.
Perchè Noi
Rispondiamo al bisogno di risparmio e di efficienza energetica delle piccole, medie e grandi realtà.
Offriamo Consulenza Tecnica e Amministrativa qualificata.
Scopri con MUBIZ le soluzioni ed idee innovative per ridurre consumi, migliorare gli impianti per rendersi autosufficiente.
Scopri con Mubiz le opportunità ed incentivi del momento.
L’obiettivo è quello di raggiungere una elevata efficienza energetica, valorizzando al meglio le capacità e le potenzialità peculiari e specifiche dei terreni ed immobili in modo da massimizzare il risparmio e l'efficienza. Questo si ottiene attraverso una calibrazione dell'impiego di fabbisogni riducento sprechi, dissipazioni e dispersioni improduttive che spesso incidono significativamente sui costi energetici, permettendo così di mantenere un elevato standard di efficienza, salubrità e benessere degli ambienti.
L’Energy Management, consiste nel miglioramento dell’efficienza energetica di edifici e impianti esistenti , nella autoproduzione di energia e nell’attuazione di processi gestionali e manutentivi innovativi. Per queste azioni è necessario predisporre un monitoraggio costante di produzione, consumi e prestazioni degli impianti, elaborando indici di consumo e valutando l'applicabilità di tecnologie innovative "su misura" sempre in funzione dei diversi climi e delle caratteristiche delle strutture oggetto d'intervento.
Il programma di Energy Management
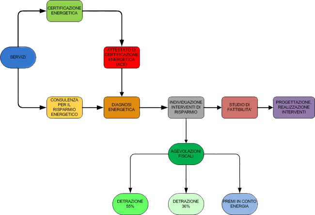
L’attuazione del programma di Energy Management richiede diverse attività:
- la raccolta dati e indagine energetica;
- la diagnosi energetica (Audit);
- l’individuazione degli interventi;
- la verifica di compatibilità e fattibilità;
- la individuazione esecutori e la realizzazione degli interventi;
- la verifica di esercizio (controllo manutenzione e monitoraggio).


Che cos'è l'efficienza energetica e il risparmio energetico?
Le definizioni di "risparmio energetico" e "efficienza energetica" indicano azioni di programmazione, progettazione, pianificazione e realizzazione di strumenti operativi e strategie che permettano a soggetti privati o pubblici ,aziendali o privati, di consumare meno energia a parità di servizi e prestazioni o che permettano di ridurre il costo economico della bolletta energetica complessiva. L'efficienza energetica più propriamente va intensa come la capacità di garantire l'erogazione di un servizio (es: l'illuminazione) quando necessario, attraverso l'utilizzo della minor quantità di energia possibile. Mentre la definizione risparmio energetico indica specificamente una serie di azioni di programmazione e pianificazione che permettano di ridurre il costo economico della bolletta energetica (es: scelta del contratto di fornitura energetica conforme alle proprie esigenze di consumi).
Qual'è quindi la differenza fra risparmio energetico ed efficienza energetica?
Risparmio energetico ed efficienza energetica sono usati come sinonimi ma esiste una differenza tra i due definizioni. Fare efficienza comporta un risparmio energetico, in senso fisico, ma non è necessariamente vero il contrario. Perla Comunità Europea (Libro Verde), fare efficienza energetica non equivale a "risparmiare" ma a "fare di più con meno. (Es: per risparmiare nel riscaldamento degli ambienti interni si potrebbe abbassare la temperatura dei corpi scaldanti, con diminuzione del benessere abitativo. Intervenendo invece sulla coibentazione di pareti ed infissi si raggiunge una riduzione della spesa energetica, a parità di benessere).
Quali sono le azioni per ottenere efficienza energetica?
Nel settore privato residenziale l'analisi dei consumi di una abitazione può evidenziare le maggiori aree da portare ad uno stato di "efficienza" nelle aree di riscaldamento e refrigeramento degli ambienti, oltre che nella produzione di acqua calda per usi sanitari. Nel primo caso l'installazione di una caldaia a condensazione o di un sistema di pompa di calore geotermica (o ad aria nelle aree più calde) porta a risparmiare fino al 35% sul costo per i consumi rientrando rapidamente, anche grazie agli incentivi fiscali, dell'investimento sostenuto. Nel secondo caso l’impiego dei moderni scalda acqua elettrici a pompa di calore consente un risparmio in bolletta fino al 75% rispetto ad uno scalda acqua tradizionale.
Nel settore commerciale, industriale ed artigianale l’analisi della domanda di energia da parte dell'utente è il primo passo per definire gli interventi e linee di azione. Ad esempio nel settore industriale è normale verificare che i maggiori consumi sono legati all'utilizzo dei motori elettrici nei processi produttivi. L'utilizzo dei motori ad alta efficienza è la prima area d'intervento per favorire azioni di efficienza energetica. Nel settore commerciale invece l'esigenza spesso si sposta verso l'area degli impianti di illuminazione dei siti.
Cos'è un Audit Energetico?
L'audit energetico consiste nello studio e nella misurazione dei fabbisogni energetici.
L'analisi energetica consente di individuare le aree in cui è maggiore lo spreco di energia e, allo stesso tempo, quelle in cui sono possibili concreti margini di miglioramento. L'obiettivo principale è individuare una serie di azioni attraverso cui ridurre il consumo energetico e conseguentemente di ridurre i costi della spesa legata all’energia arrivando ad una analisi costi benefici integrata, sulla base della quale programmare gli interventi.
E' possibile identificare due tipologie di Audit Energetico:
- 1. Audit preliminare (o Analisi Energetica)
- 2. Audit di dettaglio
Cos'è un Audit energetico preliminare o Analisi Energetica?
Un'analisi energetica (o audit energetico preliminare) è una analisi che mira a:- stabilire i consumi energetici presenti nel sito/organizzazione;
- stimare la portata dei risparmi raggiungibili;
- identificare le aree di intervento più promettenti (con i maggiori margini di beneficio);
- identificare miglioramenti e risparmi (in particolare interventi a costo nullo o a basso costo con rientri dell'investimento inferiori a uno o due anni).
Cos'è un Audit di Dettaglio?
Un audit energetico di dettaglio è una vera e propria analisi di fattibilità, fornisce una stima accurata dei costi e dei risparmi conseguibili, ovvero una vera e propria analisi costi/benefici, valutando eventuali interazioni tra i sistemi energetici dell'ambiente analizzato.
L'audit di dettaglio si compone di tre fasi:
- Pre-audit
- Audit
- Post-audit
- A) Pre-audit
Il pre-audit consiste nell'analisi preliminare della situazione con sopralluogo preliminare nell'ambiente, al fine di poter pianificare e schedulare le successive procedure di audit (es: analisi dei processi e delle attività svolte, mappatura delle aree su cui concentrare le attività di analisi, valutazione degli strumenti di misurazione, ecc).
- B) Audit
E’ la fase analitica vera e propria. Il report di tale fase includerà:
- la descrizione del processo di consumo dell’energia nel sito di riferimento;
- la lista di misure da intraprendere per migliorare i livelli di efficienza, associata ad un’analisi di fattibilità sia tecnica che economica
- C) Post-audit
La fase conclusiva dello studio di dettaglio consiste in una serie di azioni quali:
- Verifica della tempistica e delle modalità di esecuzione degli interventi;
- Monitoraggio dell’efficacia degli interventi;
- Pianificazione di eventuali azioni di correzione;
- Implementazione degli interventi individuati.
Quali sono gli interventi di efficienza energetica più comuni?
Gli interventi di efficienza energetica più comuni riguardano:
- interventi di sostituzione di un determinato combustibile con uno più efficiente;
- interventi sui cicli produttivi e sulle modalità di generazione e conversione dell'energia (es: utilizzo di aria compressa prodotta in eccesso; riutilizzo di vapore, ecc);
- interventi sulla rete di distribuzione (es: applicazione di trasformatori, cavi con minori dispersioni, dispositivi di accensione e spegnimento automatici, ecc).
Cos'è un certificato bianco (TEE)?
I certificati bianchi, o Titoli di Efficienza Energetica (TEE), rappresentano un incentivo atto a ridurre il consumo energetico da parte dell'utilizzatore finale. I TEE sono stati istituiti in Italia con i DD.MM. 20 luglio 2004 elettricità e gas, ed entrati in vigore nel Gennaio 2005, i certificati bianchi consistono in titoli acquisiti in seguito all'attuazione di interventi di risparmio energetico (es: sostituzione di elettrodomestici e caldaie più vecchie in favore di apparecchi a più alta efficienza).
L'Autorità per l'Energia Elettrica e il Gas (AEEG) è l'ente che:
- autorizza l'emissione dei certificati bianchi.
- gestisce la valutazione economica dei TEE.
- si occupa del controllo dell'effettivo risparmio energetico ottenuto.
- TIPO 1: risparmio di energia elettrica;
- TIPO 2: risparmio di gas naturale;
- TIPO 3: risparmio di altri combustibili;
- TIPO 4: risparmio di altri combustibili per il trasporto.
L'osservanza dei limiti di risparmio energetico viene premiato dall'Autorità e da altre fonti governative di finanziamento con un contributo economico, il cui valore viene stabilito annualmente dalla stessa Autorità. Inoltre è possibile guadagnare vendendo i titoli in eccesso grazie al raggiungimento di un risparmio superiore a quello annualmente prestabilito.
Per la maggior parte degli interventi il periodo di concessione è di 5 anni, mentre per gli interventi di isolamento termico degli edifici, di architettura bioclimatica e altri interventi similari il periodo di concessione è di 8 anni.
Cos'è la certificazione energetica?
La certificazione energetica di una struttura è un documento tecnico amministrativo, redatto da professionisti qualificati e abilitati, che indica il fabbisogno energetico dello stabile. In esso sono contenute valutazioni che individuano le azioni da intraprendere per ottenere un'ottimizzazione del rendimento energetico in termini di costi/benefici.
La valutazione dell’edificio segue due classificazioni energetiche:
- classe di isolamento termico;
- qualità dell’impiantistica.
Con l'aiuto di una tabella suddivisa in caselle colorate, dal verde (basso fabbisogno energetico) al rosso (alto fabbisogno), è possibile valutare se un edificio consuma molta o poca energia.
Cos'è un certificato energetico?
Il certificato energetico è un documento, preparato da professionisti qualificati e abilitati, che valuta l'entità del fabbisogno di energia necessaria in un anno per il riscaldamento degli ambienti, la produzione di acqua calda sanitaria e il condizionamento estivo.
La certificazione ha l'obiettivo di migliorare la trasparenza del mercato immobiliare fornendo agli acquirenti e ai locatari informazioni sulle caratteristiche energetiche degli edifici e di incoraggiare i proprietari di immobili a realizzare interventi di miglioramento dell'efficienza energetica della propria abitazione.
Il Certificato energetico sta divenendo obbligatorio per i trasferimenti di proprietà, per ottenimento incentivi GSE per impianti fotovoltaici adibiti a servizio di abitazioni o stabili ecc..
Cosa contiene un documento di certificazione energetica?
Il documento di certificazione energetica deve indicare:- i dati energetici dell'edificio;
- i valori di riferimento di legge;
- i suggerimenti in merito agli interventi più significativi e convenienti per aumentare l'efficienza energetica;
- la relazione tecnica su accertamenti e ispezioni
Cos'è l'Energy Management?
Per Energy Management si intende ogni strategia di gestione, regolazione ed ottimizzazione dei consumi energetici, basata sui sistemi di produzione dell'energia e sulle procedure di utilizzo. L'obiettivo è puntare su sistemi energetici efficienti, inseriti in un processo produttivo che miri alla riduzione degli sprechi, senza avere ripercussioni su altri costi di produzione n&eacupe; sugli standard qualitativi.
Cos'è il DSM (Demand Side Management)?
Il termine Demand Side Management (o gestione della domanda di energia) fa riferimento a quella serie di azioni che influenzano la quantità o la modalità d'uso dell'energia consumata da parte degli utenti. Un esempio di DSM si riscontra nelle attività finalizzate alla riduzione della cosiddetta "domanda di punta". Nei periodi in cui i sistemi di alimentazione di energia sono limitati, ricorrete ad attività di DSM permette di gestire la domanda di energia da parte degli utenti attraverso l'utilizzo di tecnologie e strumenti per una pianificazione razionale della produzione e della distribuzione di energia. La gestione della domanda di punta (Peak demand management) non riduce l'energia totale consumata dagli utenti in un giorno ma la distribuisce nell’arco della giornata, ottimizzando tempi/costi di produzione e distribuzione (es: suddivisione in fasce orarie, recupero della dispersione di energia, ecc).
Cos'è l’intensità energetica?
L'intensità energetica è un'unità di misura che valuta l'efficienza energetica riferita al sistema economico di una nazione. Viene calcolata come unità di energia per unità di prodotto interno lordo (PIL).Molti fattori influenzano l'intensità energetica complessiva dell'economia di una nazione. Quelli più comuni riguardano:
- la richiesta di un migliore standard di vita;
- l'aumento e il consumo di beni e servizi;
- le condizioni di temperatura ambientali medie.
Cos'è la cogenerazione?
Con il termine cogenerazione si indica la produzione ed il consumo contemporaneo di diverse forme di energia secondaria (energia elettrica, meccanica, energia termica) partendo da un'unica fonte (sia fossile che rinnovabile) attuata in un unico sistema integrato.
La cogenerazione è una tecnologia che consente di incrementare l'efficienza energetica complessiva, attraverso un sistema di conversione di energia. La cogenerazione viene realizzata in particolari centrali termoelettriche, dove si recupera l'acqua calda, il vapore e/o i fumi prodotti da un motore primo alimentato a combustibile fossile (gas naturale, olio combustibile, ecc). Si ottiene così un significativo risparmio di energia rispetto alla produzione separata dell'energia elettrica (tramite centrale elettrica) e dell'energia termica (tramite centrale termica tradizionale).
16
Cos'è la trigenerazione?
La trigenerazione è un particolare campo dei sistemi di cogenerazione che, oltre a produrre energia elettrica, consente di utilizzare l'energia termica recuperata dalla trasformazione anche per produrre freddo o acqua refrigerata utilizzabile per il condizionamento o per processi industriali. La trasformazione dell'energia termica in energia frigorifera è resa possibile grazie all'impiego del ciclo frigorifero ad assorbimento il cui funzionamento si basa su trasformazioni di stato del fluido refrigerante in combinazione con la sostanza utilizzata come assorbente.
Le principali coppie di refrigeranti/assorbenti sono:
- acqua/bromuro di litio
- ammoniaca/acqua
